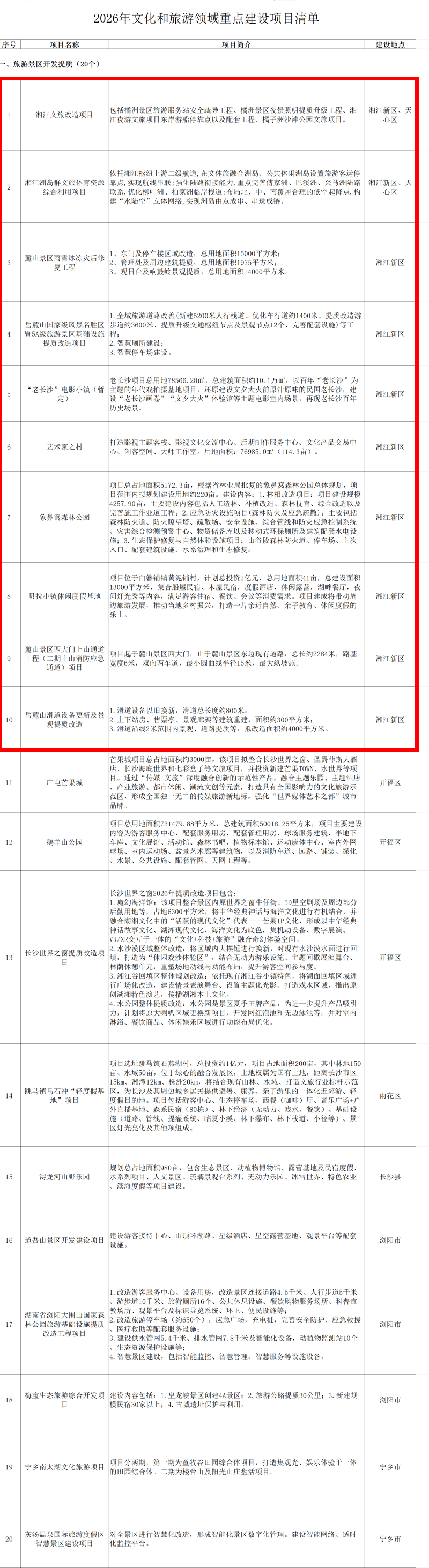
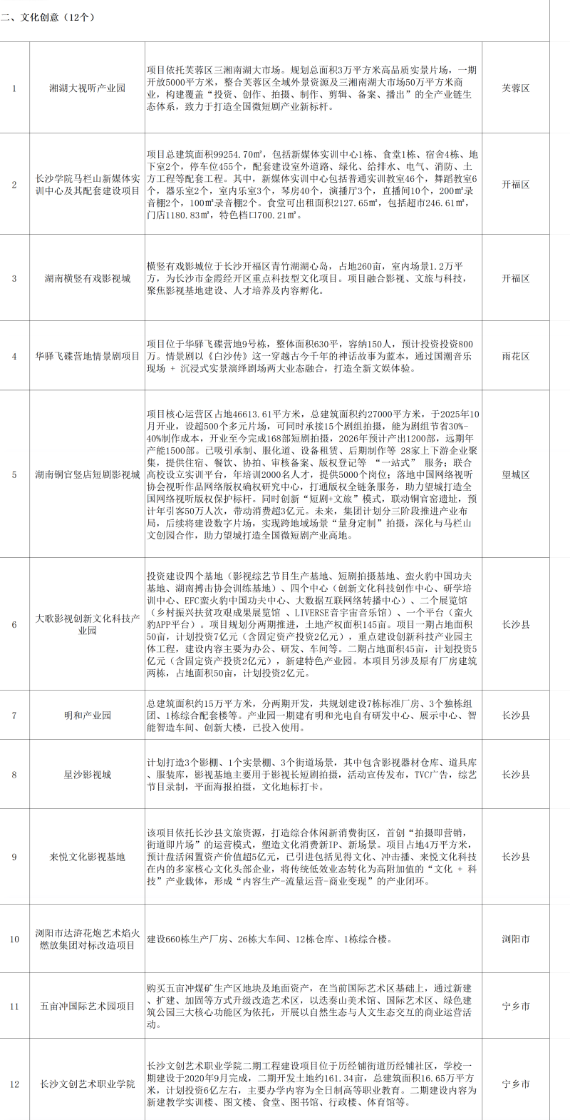
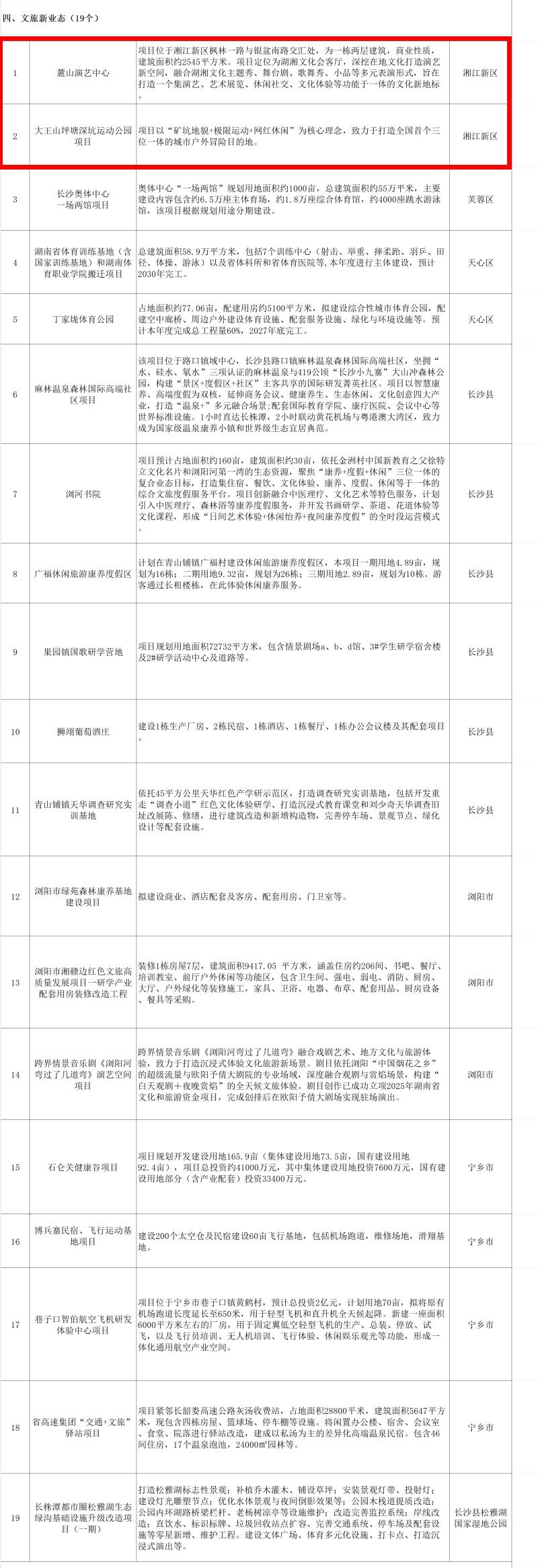
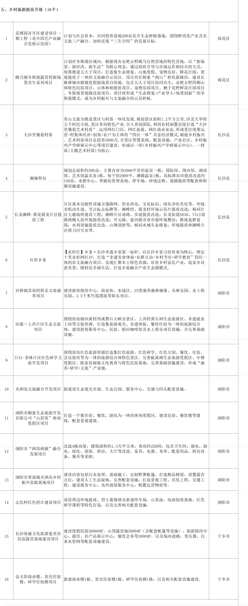
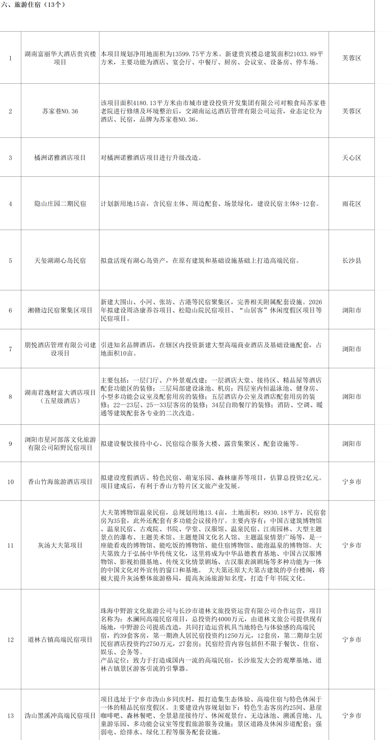
为进一步答好两道“融合命题”,擦亮“三张文化名片”,充分发挥重点项目对全市文旅产业的支撑作用,2月27日,长沙市文旅广电局发布《长沙市2026年文化旅游重点建设项目清单》。2026年全市铺排文化旅游重点建设项目124个,总投资预计545.14亿元。
其中,湖南湘江新区将铺排湘江洲岛群文旅体育资源综合利用项目、艺术家之村、汉长沙国文旅片区开发建设项目、大王山坪塘深坑运动公园项目等18个文旅重点建设项目。
为进一步答好两道“融合命题”,擦亮“三张文化名片”,充分发挥重点项目对全市文旅产业的支撑作用,2月27日,长沙市文旅广电局发布《长沙市2026年文化旅游重点建设项目清单》。2026年全市铺排文化旅游重点建设项目124个,总投资预计545.14亿元。
其中,湖南湘江新区将铺排湘江洲岛群文旅体育资源综合利用项目、艺术家之村、汉长沙国文旅片区开发建设项目、大王山坪塘深坑运动公园项目等18个文旅重点建设项目。










◎来源:湘江融媒 综合 长沙晚报
◎编辑:吴梦珊
▶ 百强!长沙这个景区排名全国第六
▶ 手机店被盗 ,民警6小时追回全部赃物
▶ 你的新工作在这里!湘江新区多家企业新春招聘!
了解更多新区资讯

来源:湖南湘江新区
编辑:redcloud