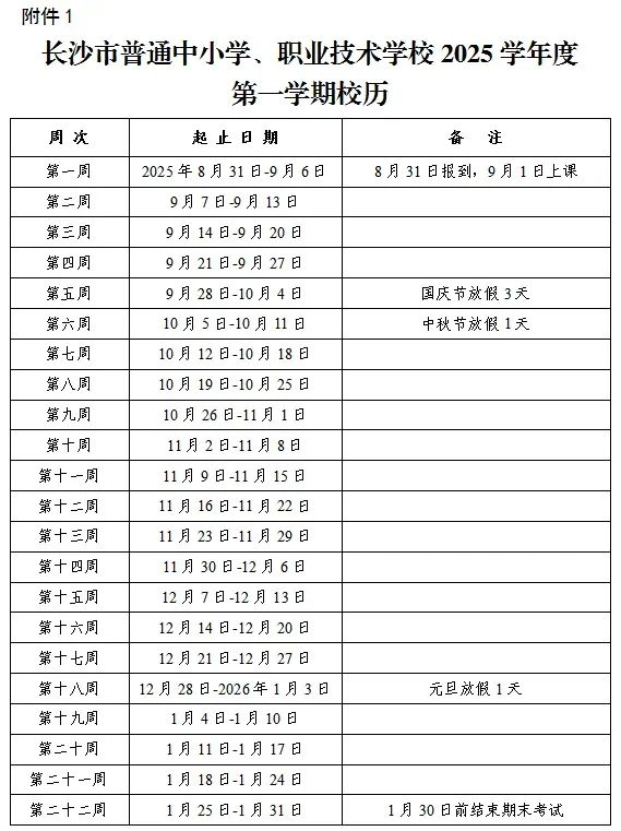
根据长沙市教育局公布的长沙市普通中小学、职业技术学校2025学年度校历安排,2025年秋季学期定于8月31日报到,9月1日上课,2026年1月31日结束。
2025学年度第一学期校历
2025年9月1日上课,2026年1月31日结束,全学期共22周。寒假从2026年2月1日开始,3月3日结束。

2025学年度第二学期校历
2026年3月5日上课,7月11日结束,全学期共19周。暑假从2026年7月12日开始,8月29日结束。

来源:湖南教育电视台
编辑:高芹
根据长沙市教育局公布的长沙市普通中小学、职业技术学校2025学年度校历安排,2025年秋季学期定于8月31日报到,9月1日上课,2026年1月31日结束。
2025学年度第一学期校历
2025年9月1日上课,2026年1月31日结束,全学期共22周。寒假从2026年2月1日开始,3月3日结束。

2025学年度第二学期校历
2026年3月5日上课,7月11日结束,全学期共19周。暑假从2026年7月12日开始,8月29日结束。

来源:湖南教育电视台
编辑:高芹